听说你们还不知道?
最近又有一个大消息啦!
9月1号起,境外刷卡超1000元将被上报!!
无论你在海外购物或者提取现金,
只要单笔的金额等值人民币大于1000元,
消费的相关信息将被自动采集!
一、 9月1日起境外刷卡新规
不要以为小编在开国际大玩笑哟,
有图有真相,小伙们快看!
超1000块就要上报采集?
在香港住个五星级酒店就要起码1000+,
买套高档护肤品也要1000+,
代购们听了流泪,
网友们得知这一消息也都炸锅了~
真的一点点隐私都木有了!
还让不让人放心买买买了!!
除了剁手党木有隐私了,
海外代购的小伙伴们也分分钟崩溃啊,
毕竟海外代购的金额,
动辄都在1000元人民币以上,
而且交易也比较频繁。
新政策实施之后,她们是不是就被重点关注了??
二、受新规影响的主要对象
心疼海外购300秒!
但对于普通的剁手党小伙伴们,
小编希望你们不要太紧张啦,
因为这个新规定对经常使用微信支付,
或者支付宝买买买的你们而言,
并没有太大的影响,
你们还是可以继续放心的买买买~
境外刷卡消费超1000将上报,
主要还是针对境外消费,
换句话说,是针对“有组织洗钱”的,
防止有通过倒卖银行卡进行境外取现,
以“蚂蚁搬家”式“转移资产”。
当海量消费数据拿到手以后,
数据分析人员就能分析这些数据,
通过发现规律性找到洗钱的痕迹!
这样以后国内若有贪官什么的,
要洗钱也逃不过国家的政策规定了!
是不是秒懂了!
现在可以淡定的来看看这个新规定,
还有哪些重要的细节啦!
三、新规6大细节
1、9月1日起监控
具体时间表如下:
2、数据采集的范围如下
采集的范围是境内银行卡,
在境外发生的提现和消费交易信息,
不含非银行机构基于银行卡提供的境外交易。
换言之,支付宝、微信支付等,
在海外的消费暂时是不需要报备的!
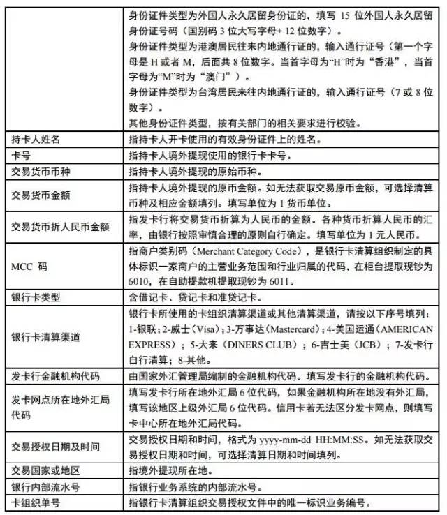
3、上报的数据包括这些信息
4、个人无需另行申报
报备是由发卡金融机构例如银行来进行的,
个人不需要另行申报,
不增加个人用卡成本,
外汇局将依法保护持卡人信息安全。
5、与外汇形势无关
外管局相关人士表示,
此通知是外汇局开展早已部署的例行工作,
跟当前的外汇形势无关,
更不涉及现有外汇管理政策的实质改变。
6、反洗钱再升级
外管局官方解读称,随着国际协作中有关反洗钱、反恐怖融资、应对税基侵蚀等要求的增加,银行卡跨境交易统计在金融交易透明度、统计数据质量等方面需要进一步提升。
近半年来,针对换汇、跨境交易等行为,央行下发了多份文件。先是于2016年12月30日规定自2017年7月1日起,对跨境超过20万元人民币的交易,银行需要上报给央行;
随后2016年12月31日夜间对银行下发文件,从2017年1月1日起,个人购汇申报需要细化到用途和时间。央行和外管局均表示,此举是为了加大对洗钱等犯罪活动的监测和打击。
虽然这个新政策,
是政府为加强反洗钱的监管,
但小编还是心疼境外代购们,
来来来,给你们一个抱抱,
真心希望不要影响,
剁手党和代购们的买买买,
为了我们小仙女们最爱的化妆拼、首饰、衣服和包包,
你们要坚强,要挺住!!










