
深圳市关于选拔紧缺专业人才到街道任职的公告(网页截图)
深圳新闻网9月21日讯 (记者 刘婷)根据全国组织部长会议关于加强干部队伍专业化建设的有关精神和我市干部人才“苗圃计划”的安排,拟面向市内外选拔一批紧缺专业人才到街道任职。有关事宜公告如下:
一、选拔范围和数量
面向市内(含驻深单位)国有企事业单位和市外高校、科研院所,选拔70名左右紧缺专业人才担任街道党工委、办事处领导班子成员,原则上每个街道选配1名。其中,从市内选拔50名左右,从市外选拔20名左右。任职均试用一年,试用期满,根据考核情况、个人意愿,安排留在街道继续任职、回原单位工作或交流到我市国有企事业单位任职。
二、选拔条件
本次选拔的专业人才,除符合《党政领导干部选拔任用工作条例》等有关文件规定的基本资格条件外,同时还应具备以下条件:
(一)学历和专业要求
全日制硕士研究生以上学历。
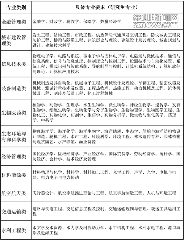
所学专业为金融管理类、城市建设管理类、信息技术类、装备制造类、生物医药类、生态环境与海洋科学类,以及人文社会科学等其他专业门类,与大力推动我市支柱产业和战略性产业发展相关的专业优先考虑(专业目录详见附件)。
(二)职级或专业技术职称要求
1.现任事业单位五级、六级管理岗位领导职务;
2.深圳市管国有企业中层正副职,深圳市国资委党委管理领导班子成员的国有企业班子副职或中层正职,或驻深国有企业相当职务;
3.现任正、副高级专业技术职务(其中,副高级专业技术职务任职年限尚未符合调任资格条件的可先挂职,然后再任职)。
(三)年龄要求
1.现任相当正处级职务或正高级专业技术职务的要求41岁以下(1975年10月以后出生);
2.现任相当副处级职务或副高级专业技术职务的要求38岁以下(1978年10月以后出生)。
(四)其他要求
1.具有良好的政治、业务素质,工作能力强、勤奋敬业、实绩突出;
2.具有5年以上工作经历,且具备公务员法及其配套法规规定的晋升至拟任职务累计所需的最低工作年限;
3.具有正常履行职责的身体条件。
(五)有下列情形之一的人员,不予选拔:
1.曾因犯罪受过刑事处罚的;
2.涉嫌违纪违法正在接受有关专门机关审查尚未作出结论的;
3.曾受党纪政纪处分的;
4.法律、法规规定的其他情形。
三、选拔办法
本次选拔采取组织推荐、个人自荐和测试、面谈、考察等办法进行,具体安排如下:
(一)发布公告、印发通知
在深圳新闻网、深圳政府在线、深圳组工在线等本市主要网站和有关新媒体发布选拔公告。向各区、市直机关、国有企事业单位和驻深单位印发选拔工作方案。
(二)组织推介
成立7个推介小组,分别到北京、哈尔滨、上海、合肥、武汉、成都、广州等地进行重点推介。
(三)接受推荐、报名和资格初审
报名时间:公告发布之日起至10月31日下午18:00时。
报名方式:组织推荐的,由干部所在单位党委(党组)向深圳市委组织部书面推荐;个人自荐的,可在网上报名(报名者将相关材料电子版发送至gbsc@opic.sz.gov.cn邮箱,以收到邮件回执为准,其中纸质材料提供扫描件,须处理为jpg格式),也可到市委组织部或推介小组办公地点现场报名。报名和政策咨询电话:0755-88136085,0755-88133515,传真:0755-88117130,地址:深圳市深南中路1008号深圳市委大院前楼420室。
报名时提交以下材料:
1.《深圳市选拔紧缺专业人才到街道任职报名表》(详见附件);
2.个人身份证、学历及学位证书(现场报名带原件、复印件,网上报名上传扫描件);
3.任现职级文件、现职称评定文件(现场报名带原件、复印件,网上报名上传扫描件);
4.选拔需要的其他材料。
推荐报名结束后,由市委组织部组织对报名人员的资格条件等进行资格初审。
(四)领导能力测试
对通过资格初审的人员,组织进行领导能力测试。参加领导能力测试人员名单及具体安排于11月3日下午18:00时前在深圳组工在线网站(http://www.zzb.sz.gov.cn)公告。
(五)面谈
领导能力测试结束之后,根据测试情况,按一定比例研究确定面谈人员名单并组织面谈。参加面谈人员名单及具体安排在深圳组工在线网站公告。
(六)确定考察对象
结合领导能力测试、面谈等有关情况,研究确定90名左右拟选拔人选考察对象。
(七)组织考察和资格复审
市委组织部组成考察组对考察对象进行深入考察。考察时对人选资格条件、个人有关事项报告、干部人事档案、计生情况、廉洁自律情况等进行审核并进行考察公示,发现有影响任职问题的,取消选拔资格。
(八)确定拟任人选
根据考察情况,结合岗位工作需求和人选的专业、经历等情况,市委研究确定拟任人选及安排意见。
(九)体检
在深圳市三甲医院进行体检,体检标准参照《公务员录用体检通用标准(试行)》。体检不合格的,取消任职资格。
(十)确定具体职务安排
各区委(含新区党工委,下同)根据市委意见,结合各街道实际需要,按干部管理权限和规定办理。
四、其他说明
(一)试用或挂职期满,由市委组织部会同各区委组织部,通过民主测评、个别谈话、实绩分析等方法对本批选拔的紧缺专业人才进行考核。根据考核情况和个人意愿,可以留在街道继续任职,回原单位工作或交流到我市国有企事业单位任职。
(二)市外来深参加测试、面谈的人员按统一标准发放交通食宿补助。
(三)报考人员现职务职级以其所在单位上级组织人事部门认定为依据,存在争议的可呈请再上一级组织人事部门认定。
(四)取得国外学历学位的报考人员,在考察开始前需提前准备好学历学位验证证明。
(五)报考人员提供虚假信息的,一经查实,取消报考资格,并按照有关规定严肃处理。
(六)资格条件涉及时间除已有明确说明外,均截止至2017年9月30日。
(七)本公告所称以上、以下均包含本数。
(八)本公告由深圳市委组织部负责解释。
紧缺专业门类目录
